云开官方入口

NEWS

云开官方入口

您所在位置:首页 > 云开官方入口 > 政策解读

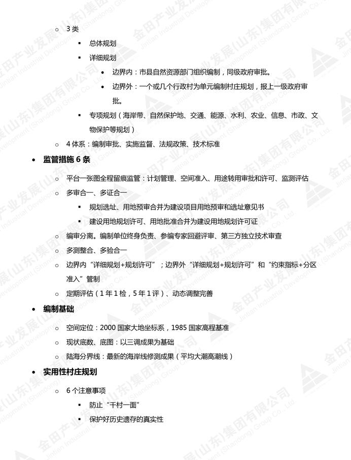
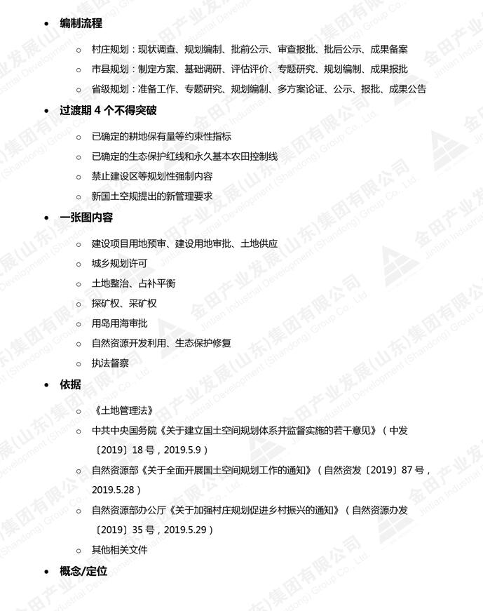
一图了解《国土空间规划28个要点》

为学习宣传国土空间规划知识,笔者根据《中共中央国务院关于建立国土空间规划体系并监督实施的若干意见》《自然资源部关于全面开展国土空间规划工作的通知》等相关文件和工作实践,制作了《国土空间规划28个要点》图片,供大家学习交流,不当之处,敬请批评指正。



附件:
注意事项
o 取消规划大纲报批环节
o 在编制国土空间规划前,经依法批准的土地利用总体规划和城乡规划继续执行 
o 已经编制国土空间规划的,不再编制土地利用总体规划和城乡规划
o 新编县乡空规应安排不少于 10%指标重点保障乡村产业发展用地 
o 省级年度计划应安排至少 5%新增指标用于保障乡村重点产业和项目用地
o 乡镇空规、村规中可预留不超过 5%的建设用地机动指标用于居住/公益/文旅/新产业 新业态等用地
o 未完成国土空间基础信息平台的市县(2020 年底前)不得先行报批空间总体规划 
o 城镇开发边界内预留一定比例(5%内)的留白区,为未来发展留有开发空间



联系我们

contact us

地址:济南市历城区唐冶西路888号东八区企业公馆A21楼
邮箱:JTJT9986@163.com

copyright©2019 云开官方入口 All Right Reserved
技术支持:行知科技
鲁ICP备18022034号-1