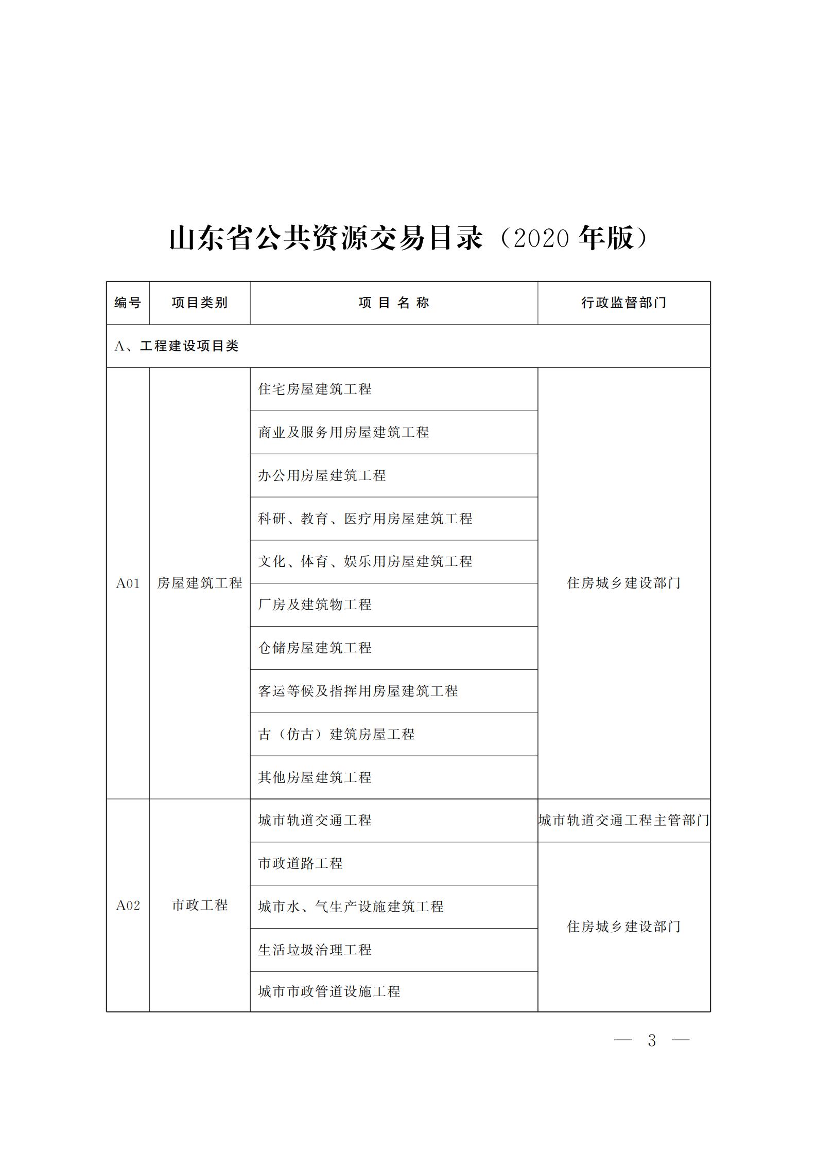
12月13日,山东省人民政府发布了《山东省公共资源交易目录(2020年版)》(以下简称《目录》,全文附后)。该《目录》自2021年1月1日起实施,原《山东省公共资源交易目录(2017年版)》同时废止。
该《目录》共有9个大类项目,其中A类为工程建设项目类,包括16个项目类别、99个项目名称;B类为政府采购类,包括1个项目类别、2个项目名称;C类为药械类,包括4个项目类别、7个项目名称;D类为资源类,包括6个项目类别、10个项目名称;E类为产权类,包括5个项目类别、11个项目名称;F类为无形资产类,包括1个项目类别、2个项目名称;G类为环境权类,包括3个项目类别、5个项目名称;H类为机电产品国际招标类,包括1个项目类别、5个项目名称;I类为政府和社会资本合作(PPP)类,包括1个项目类别、2个项目名称。
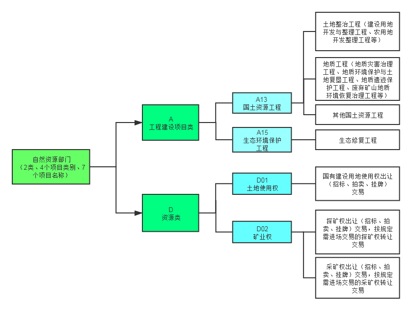
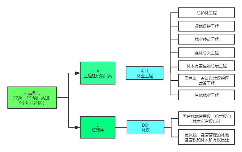
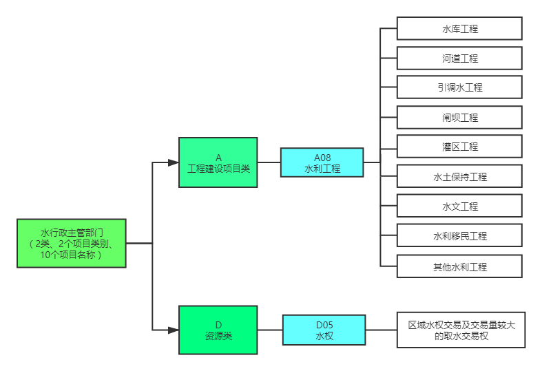
为方便阅读把握,笔者根据上述分类目录内容,就目录中涉及的自然资源、农业农村、林业、住房城乡建设、水行政、大数据等相关项目制作了以下图例,与大家分享交流,不当之处,敬请指正。





附原文链接:
http://www.shandong.gov.cn/art/2020/12/13/art_107851_109698.html
山东省公共资源交易目录(2020年版):









地址:济南市历城区唐冶西路888号东八区企业公馆A21楼
邮箱:JTJT9986@163.com